31省区市新增13例本土确诊, 乐清疫情最新消息

31省区市新增13例本土确诊, 乐清疫情最新消息

admin 2026-03-30 15:15 生活百科 9 次浏览 0个评论

31省区市新增13例本土确诊, 乐清疫情最新消息

31省区市新增13例本土确诊, 乐清疫情最新消息

31省区市新增13例本土确诊, 乐清疫情最新消息
(图片来源网络,侵删)

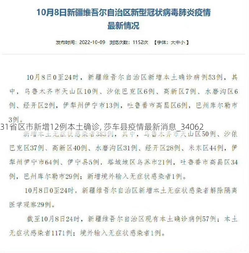
国家卫健委2月16日通报,2月15日0—24时,31个省(自治区、直辖市)和新疆生产建设兵团报告新增确诊病例41例。其中,本土病例全部集中在浙江省乐清市,共计13例。其余28例为境外输入病例,分别由上海(11例)、广东(9例)、北京(5例)等地报告。

近期全国疫情呈现多点散发态势。回顾2月11日,全国新增确诊病例79例,其中本土病例52例。相比之下,15日新增总数有所下降,但本土病例在乐清一地出现聚集,需引起高度关注。

小编分析认为,乐清作为沿海重要制造业和港口城市,人员、货物流动频繁,疫情输入风险较高。此次本土病例的集中出现,可能是由于境外输入关联或进口冷链环节的潜在传播所致,具体传播链尚在流调中。沿海地区面临的“外防输入”形势依然严峻,需持续加强港口、冷链等重点环节的排查管控。

2022年1月2日合阳新增确诊病例情况

2022年1月2日合阳新增确诊病例情况

2022年1月2日0-24时,合阳县在重点人群核酸检测中发现1例新冠肺炎确诊病例。该病例为闭环管理的高风险岗位从业人员,在例行核酸检测中结果呈阳性,经市级专家组诊断为新冠肺炎确诊病例(轻型)。

该病例近期活动轨迹清晰,主要涉及其工作场所及住所,无社会面活动轨迹。流行病学调查显示,其感染来源与近期省内某市聚集性疫情存在明确关联,属于同一传播链。目前,所有已排查到的密接与次密接人员均已落实集中隔离管控,相关重点场所已完成终末消毒。

该病例已转运至定点医院进行隔离治疗,病情稳定。合阳县已根据其活动轨迹划定封控区、管控区,并启动相关区域全员核酸检测。后续风险排查及流调工作仍在进行中。

琅琊古邑的防疫坚守:江淮腹地如何构筑疫情防线?

琅琊古邑的防疫坚守:江淮腹地如何构筑疫情防线?

〖One〗数据面:2022年7月5日0—24时,滁州市琅琊区新增本土无症状感染者1例。

〖Two〗流调面:病例A,男,52岁,居住于琅琊区丰山街道。市专家组会诊判定其为轻型病例,感染源指向周边地区输入性关联。

〖Three〗地理面:琅琊区地处江淮分水岭,多条国道、高速交汇,人员物流往来频繁。作为滁州主城区,密集的居住区与活跃的商业活动,客观上增加了疫情输入与社区传播的风险。

〖Four〗红线面:区卫健委依据《新型冠状病毒肺炎防控方案(第九版)》划定中风险区。对跨省货运司机及返乡人员实行“落地检”与健康监测,隐瞒行程或拒不配合防疫措施将承担相应法律责任。

转载请注明来自远风号,本文标题:《31省区市新增13例本土确诊, 乐清疫情最新消息》

每一天,每一秒,你所做的决定都会改变你的人生!